
在环境污染防治中,各类基础仪器在环境监测领域不可或缺,其中涉及大气、土壤、水源等各个方面。据了解,自“十一五”末期开始,我国环境监测仪器产业开始加速发展。
如今,随着物联网的应用普及和国家对环境问题的日益重视,环境监测仪器仪表行业资金投入不断加大,监测仪器迎来了新的发展机会。据业内预计,到2022年,环境监测行业市场规模有望突破49亿美元。
环境监测仪器行业发展痛点分析
但是,目前我国环境监测仪器行业存在三大痛点,总结如下:市场无序竞争现象严重、技术取得较大进步,但整体水平仍有待提升;行业横向和纵向产业链联合不够紧密。
市场无序竞争现象严重
目前,环境监测仪器行业存在较多问题,第一,行业整体创新能力还不强,产品低端同质化竞争严重;第二,由于社会环境监测机构的大量涌现,环境监测市场恶性竞争现象严重,一些环境监测机构往往以低价竞争取得任务,但所收取的监测费用又不足以保证按质按量完成任务,只好数据造假,并且导致“劣币驱逐良币”的情况。恶性竞争导致企业低价中标,企业利润空间严重压,进而导致带来企业压缩成本、设备质量下降等问题,先进技术装备应用推广困难等问题,制约了环境监测社会化工作的发展。

技术取得较大进步,但整体水平仍有待提升
近两年,环境监测作为环境治理和环境管理的基础,愈发受到关注,环境监测技术取得了较大提升。大气源解析产品大幅进入国家监测站点,促进大气污染源解析、跨区域传输等方面研究的进步。此外,在监测远程化、智能化的实现以及生态环境的科学决策和精准监管等方面也都有所提升。国产监测系统稳定性、精度、可靠性已经取得长足进展,但与发达国家环境监测仪器的技术水平仍有一定差距。
从仪器信息网公布 “2018年度科学仪器优秀新产品”第一批入围名单看,合计13台;其中,环境监测仪器10台,实验室常用设备1台,行业专用仪器2台。

行业横向和纵向产业链联合不够紧密
环境监测仪器横向产业链主要分为上游硬件、软件、检测试剂,中游监测仪器/系统,下游仪器维护、设备运营。上游产业基本由外资企业占领,中端市场主要由上市企业如雪迪龙、先河环保、中环装备、聚光科技、天瑞仪器等占据,下游主要为第三方环境服务企业。
而环境监测仪器的纵向产业链上还有重要一环——环境治理,对某区域包括水、土壤、空气各方面进行环境监测后,若指标不达标,该如何进行环境治理,如何针对各项数据进行有效治理,或者根据治理所需监测的指标再去调整环境监测仪器的研发设计都是目前环境监测仪器行业的重要问题。

环境监测仪器市场趋势分析
通过相关政策的出台和领先企业的布局,总结出幻觉监测仪器行业的三大趋势:政策引导行业向高质量规范化发展、获得战略性新兴产业支持,技术有望提升;环境监测仪器产业链将重新整合。
政策引导行业向高质量规范化发展
政策引导行业向高质量规范化发展主要体现在两个方面,第一,对环境监测仪器行业企业制定一系列规范;另一方面,对环境监测行业在收费价格上制定标准。
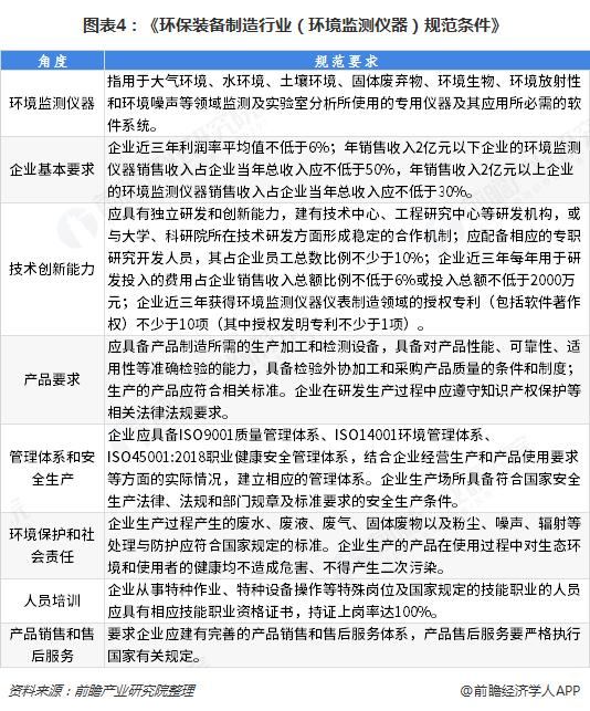
第一,2018年10月16日,工信部公布《环保装备制造行业(环境监测仪器)规范条件》,通过发挥规范企业示范带头作用,引领环境监测仪器行业向高质量规范化发展。《环保装备制造行业(环境监测仪器)规范条件》分别从企业基本要求、技术创新能力、产品要求、管理体系和安全生产、环境保护和社会责任、人员培训、产品销售和售后服务等方面,对环境监测仪器制造企业提出了要求。

第二,环境监测行业收费价格标准调整,以广东省为例,之前广东省环境监测收费唯一的标准的是省物价局1996年批准的《广东省环境监测收费项目及标准》(粤价函[1996]64号),该标准颁布至今已有22年,而且主要针对的是财政拨款的事业单位。为提高环境监测技术水平,推进环境监测专业市场的有序发展和良性竞争,规范收费行为,广东省环境监测协会2018年12月21日公布《广东省环境监测行业指导价》,供会员单位在确定环境监测收费时参考,环境监测行业的收费标准规范化调整或提高后,有利于其上游环境监测仪器行业良性发展。
获得战略性新兴产业支持,技术有望提升
2018年10月12日,《战略性新兴产业分类(2018)》在国家统计局第15次常务会议通过。分类规定的战略性新兴产业是以重大技术突破和重大发展需求为基础,对经济社会全局和长远发展具有重大引领带动作用,知识技术密集、物质资源消耗少、成长潜力大、综合效益好的产业,包括:新一代信息技术产业...节能环保产业及相关服务业等9大领域。其中,环境保护监测仪器及电子设备制造、海洋环境监测与探测装备制造、矿产资源与工业废弃资源利用设备制造等均获战略性新兴产业支持,均涉及到环境监测专用仪器仪表制造行业。环境监测仪器在战略新兴产业支持下,企业和国家均会加大研发力度。未来,环境监测仪器的技术将进一步得到提高

环境监测仪器产业链将重新整合
对应环境监测仪器仪器的横向和纵向产业链,行业的整合趋势也分为两个层面。
第一,从2018年的企业发展、并购等情况来看,行业内的领军企业都在向产业链上下游拓展,致力于成为涵盖软件、硬件、集成、运营维护的生态环境监测综合服务商。如2018年初,高科技环保龙头企业碧水源宣布,与关联方西藏必兴共同出资1.44亿元,收购中兴仪器60%股份,进军环境监测产业。除此之外,部分企业跨界进入环境监测仪器行业,并结合自身行业优势,打造不同侧重点的监测竞争力,如一些IT公司从智慧环保平台切入,打造整体监测解决方案等,这将对于监测行业的竞争格局也将有很大影响。
第二,“环境治理,监测先行”,环境监测是行业的基础,国家对环保的重视必然激发了对环境监测的刚性市场需求,而环境监测和环境治理的衔接成为重点。已经有龙头企业着力打造平台型公司,构建从监测、管理到治理的一体化格局,具备技术创新能力、跨行业技术方案整合能力,将现代信息技术与生态环境监测相融合。如聚光科技,一方面,在原有监测设备上结合人工智能、物联网技术,使之具备更强的智能化,提升其自诊断、自运营和自修复能力;另一方面,聚光科技结合AI技术,研发了人机联控系统。通过监控运维人员的行为,用神经网络深度学习的计算机视觉分析技术,有效识别运维人员行为是否存在异常;同时,将环境监测设备监控数据、运行状态数据、运维人员行为三位一体,进行关联分析、联动控制。
关注微信公众号